 
    
Es un servicio que le permite a los ciudadanos acceder a un convenio de pago con la finalidad de cumplir con sus obligaciones pendientes con el Municipio de Milagro.
Aplica a todas las personas naturales (ecuatorianas o extranjeras) y personas jurídicas (públicas o privadas) que mantengan una deuda pendiente con el Municipio de Milagro y que desean acogerse a un convenio de facilidades de pago.
Dirigido a: Persona Jurídica - Privada, Persona Jurídica - Pública, Persona Natural - Ecuatoriana, Persona Natural - Extranjera.
Convenio de Pago
1. Solicitud de convenio de pago, indicando datos de contacto y el motivo por el cual no puede realizar el pago total de la deuda.
2. Copia de Cédula de identidad (Solo para trámites a terceros).
2. Copia de Certificado de votación (Solo para trámites a terceros).
4. Planilla de servicios básicos (copia).
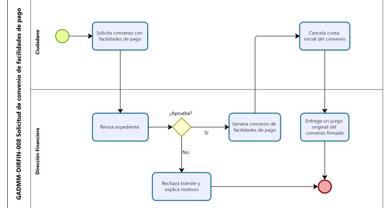
1. Solicitar por escrito a la Dirección Financiera la necesidad de efectuar un convenio de pago.
2. Una vez aprobado el convenio, realizar el pago de la cuota inicial en las ventanillas municipales o realizarlo en el portal institucional en la ruta https://consultas.milagro.gob.ec/
Canales de atención: Presencial.
El trámite no tiene costo
Edificio Municipal -Oficina de Coactiva
Juan Montalvo y Bolívar (esquina)
Lunes a Viernes de 08:00 a 17:00
Fecha de última actualización: 2023/06/02